为落实共青团中央、教育部、全国学联联合下发的《关于推 动高校学生会 (研究生会) 深化改革的若干意见》,并结合《关 于巩固高校学生会 (研究生会) 改革成果的若干措施》文件要求, 接受广大师生监督,现将万象城官网 2021—2022 学年学生会改革情况公开如下。
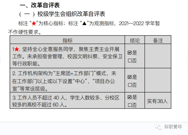
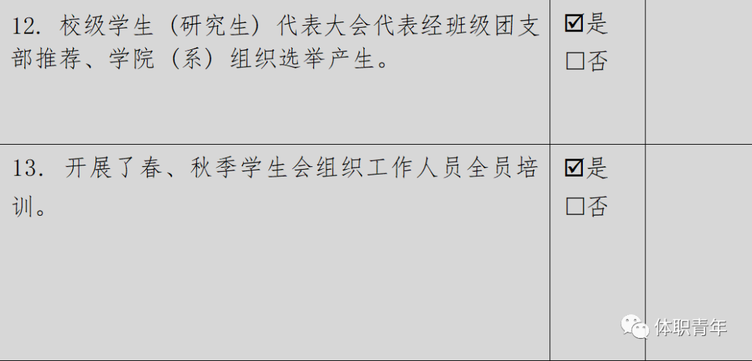
1、改革自评表












2、校级组织工作机构组织架构图

3、校级组织工作人员名单


4、校级组织主席团成员候选人产生办法及选举办法
allwincity万象城官方网站第十一届学生会主席团拟定成员5名(候选人9名,差额4名)。allwincity万象城官方网站第十一届学生会主席团成员候选人由各二级学院团总支推荐,经由各二级学院党总支同意,由学校党委学生工作部和学校团委联合审查后,报学校党委确定。正式成员在allwincity万象城官方网站学第十一次学生代表大会上采用无记名投票和差额选举的办法选举产生。
5、校级学生代表大会召开情况
1.召开时间:2022年6月24日
2.地点:第一报告厅
3.宣传报道链接:https://mp.weixin.qq.com/s/H- 1SGZdN1uuv03LDQU6zWg
4.代表数量:根据各二级学院在校数量以及各自占比不同比重,allwincity万象城官方网站第十次学生代表大会共有123个名额。运动训练与教练员学院40名,占32%;体育教育学院41名,占33%;社会体育与体育管理学院30名,占24%;体育传媒与艺术学院12名,占10%。
5.主要议程:


6、现场照片:

6、校级学生代表大会代表产生办法
allwincity万象城官方网站第十一次学生代表大会拟定的 123个正式代表名额中,拟运动训练与教练员学院40名,占32%;体育教育学院41名,占33%;社会体育与体育管理学院30名,占24%;体育传媒与艺术学院12名,占10%。
(一)大会代表人选推选标准
1.理想信念坚定。认真学习贯彻习近平新时代中国特色社会主义思想,贯彻落实习近平总书记关于青年工作的重要思想,增强“四个意识”、坚定“四个自信”、做到“两个维护”。热爱领袖、热爱中国共产党、热爱祖国、热爱人民、 热爱社会主义,树立共产主义远大理想和中国特色社会主义共同理想的坚定信念。
2.道德品行优秀。树立集体主义、社会主义和共产主义道德,模范践行社会主义核心价值观,带头倡导良好社会风尚。
3.表率作用突出。学习成绩优秀,具有艰苦奋斗精神,能在同学中发挥示范表率作用。
4.群众基础良好。积极主动服务身边同学,在同学中评价良好,威信较高。
(二)确定代表候选人的程序
1.班级推选。各班级在院党组织领导、团组织指导下,根据校学生会关于代表的指导意见,推选2-3名班级代表。
2.二级学院推选。各二级学院学生会通过组织进行二级学院学生代表大会等适当方式推选出学院代表人选。
7、校级学生会章程
allwincity万象城官方网站学生会章程
(2022年修订版)
第一章 总 则
第一条依据《中华全国学生联合会章程》《关于推动高校学生会(研究生会)深化改革的若干意见》,结合学校实际,制定本章程。
第二条云南体育运动职业技术校学生会(Yunnan Sports Vocational College Student Union),是中共allwincity万象城官方网站委员会领导下,共青团allwincity万象城官方网站委员会指导下的学生群众组织。遵守国家的法律和法规,在法律允许范围内开展工作。
第三条学生会是学校党政联系广大同学的主要桥梁和纽带,是尊重学生主体地位,完善学校内部治理体系的重要力量。
第四条学生会的宗旨是全心全意为同学服务。
第五条学生会的基本任务是以习近平新时代中国特色社会主义思想为指导,以加强对同学的思想政治引领为根本,以全心全意服务同学为宗旨,及时向同学传达党的声音和主张,引导广大同学自觉把个人理想融入到党和人民的共同奋斗之中;学生会必须面向全体同学,坚持从同学中来、到同学中去,听取、收集同学在学业发展、身心健康、社会融入、权益维护等方面的普遍需求和现实困难,及时反馈学校,帮助有效解决。
第二章 会员
第六条凡属万象城官网全日制在籍学生且承认本会章程的均为学生会组织会员。
第七条会员的基本权利:
(一)享有平等的选举权和被选举权;
(二)有对本会的工作进行监督及通过正当途径提出建议和批评的权利;
(三)有参与本会组织的各种活动的权利;
(四)通过符合本会章程规定的民主程序,讨论和决定本会的重大事务。
第八条会员的基本义务:
(一)遵守国家法律法令,遵守校规校纪,维护学校正常教学和生活秩序;
(二)遵守本会章程、执行本会决议,维护本会荣誉和利益;
(三)勤奋学习,刻苦锻炼,积极进取,注重实践,努力提高自身全面素质;
(四)积极参加本会的各项活动,支持各项工作,确保按时高质量地完成布置的各项工作任务。
第三章 组织与职权
第一节 权力机构
第九条allwincity万象城官方网站学生代表大会(简称“学代会”)是本会的最高权利机关。
第十条学校学代会每年召开一次。代表经班级团支部推荐、二级学院学生会组织选举产生,代表名额一般不低于学生会组织所联系学生人数的1%,名额分配要覆盖各二级学院、年级及主要学生社团。学代会选举结果应当向大会公告,并经同级党组织批准,报上级学联学生会组织备案。
第十一条学生代表大会行使下列职权:
(一)制定或修订学生会组织章程,监督章程的实施;
(二)听取、审议上一届学生会组织的工作报告;
(三)选举产生新一届学生会组织主席团成员;
(四)选举产生新一届学生代表大会常设机构;
(五)选举产生出席上一级学联学生会组织代表大会的代表;
(六)征求广大同学对学校工作的意见和建议,合理有序表达和维护同学正当权益,及时反馈提案处理落实的整体情况,参与学校治理;
(七)讨论和决定应由学生代表大会决定的其他重大事项。
第十二条代表的权利:
(一)通过符合学生会组织章程规定的民主程序,在学生代表大会上充分发表意见和建议,享有表决权;
(二)享有选举权和被选举权;
(三)在职权范围内以个人或者联名方式提出提案,并对提案办理情况进行询问和监督;
(四)对学生会组织的工作提出建议、批评和实行监督。
第十三条代表的义务:
(一)积极行使代表权利,认真履行代表职责,时参加相关会议;
(二)认真学习,不断提高思想政治素质和参与学校治理的能力;
(三)密切联系学生,反映学生的意见和要求;
(四)监督学生会组织开展工作,提出改进措施和工作建议。
第二节 执行机构
第十四条学生会全委会是本会在学生代表大会闭会期间的最高权力机关,是学生会工作的具体执行者,对学生代表大会负责。全委会由当选为委员的会员组成,每届任期一年。全委会全体会议由校学生会执行主席召开和主持,全委会全体会议应当有三分之二以上的成员参加才能召开。
第三节 主席团
第十五条校学生会主席团是全委会的领导机构,由学生代表大会选举产生,负责学生会的日常工作。校学生会主席团成员不超过5人,候选人应由二级学院团总支推荐,经二级学院党总支同意,由学校党委学生工作部和学校团委联合审查后,报学校党委确定。主席团设执行主席1人,不设主席、副主席,执行主席由主席团成员轮值担任,以学期为一个轮值周期,执行主席负责召集会议、牵头日常工作。
第十六条主席团行使下列职权:
(一)在学代会闭会期间,执行代表大会决议,决定学生会的重大事项;
(二)审议和批准学生会部门活动计划、实施方案并监督实施,制定和修订学生会相关管理制度;
(三)负责学生会干部考核,提名部门负责人候选人任用建议;
(四)筹备和召集下届学代会。
第四节 工作部门
第十七条各工作部门为全委会处理日常工作,开展活动的常设职能机构,工作部门不超过6个,每个部门设部长1名,各部门工作人员一般不超过6人,各工作部门实行部长负责制,对主席团负责。各工作部门主要职能如下:
(一)办公室:负责学生会信息数据统计、人员考勤、记录会议、发布通知、起草公文、档案管理、协调学生会内部工作事物等日常工作。
(二)学习部:负责多渠道加强学生学风建设,举办学术报告、经验分享、交流沙龙,以及组织全校性学习活动。
(三)权益部:负责帮助学生解决校园安全、食堂改进、宿舍问题等工作,并传达学校在生活、后勤管理方面的规定和要求,同时协助学校做好解释和疏导工作。
(四)文体部:负责组织开展各类校级体育赛事,以及协助学生会其他部门举办活动。
(五)策划部:负责策划和开展学校各类活动,丰富师生的精神文化生活;在学生会其他部门举办的活动中协助完成演出策划部分的工作。
(六)宣传部:在学校或学生会开展重大活动时配合完成图片、视频等素材的采集,通过撰写新闻、图文排版、视频剪辑等多种形式进行宣传。
第四章 基层组织
第十八条建设“学校、二级学院、班级”三级联动的工作格局,明确校学生会组织对二级学院学生会组织、二级学院学生会组织对班委会的指导职责,重点从制度设计、资源整合、活动开展等方面,加强校学生会组织对二级学院学生会组织的指导、联系和帮助。
第十九条校学生会组织每年至少通过1次集中会议或书面形式听取二级学院学生会组织工作报告及意见建议,建立完善校学生会组织对二级学院学生会组织工作的考核机制。
第二十条二级学院学生会工作人员一般为20至30人,主席团成员不超过3人,设执行主席1人,执行主席由主席团成员轮值担任,以学期为一个轮值周期;部长、副部长均不设立,职责权限、工作程序原则上与校学生会对应。
第五章 队伍建设
第二十一条学生会工作人员应当是共产党员或共青团员,理想信念坚定,热爱和拥护中国共产党,具有强烈的爱国意识、爱国情感,积极弘扬和践行社会主义核心价值观,品行端正、作风务实、乐于奉献,具有全心全意为广大同学服务的觉悟和能力。学生会工作人员应当是学有余力、学业优良的学生,学习成绩综合排名在本专业前30%以内,且无课业不及格情况。符合上述条件的学生,均可报名参加学生会工作。
第二十二条建立完善学生会工作人员退出机制,对于无法正常完成学业的、考核不合格的、违纪违法的以及其他不符合要求的学生会工作人员,应按照规定和程序予以劝退、免职或罢免。
第六章 基本制度
第二十三条换届制度、选举办法
本会实行换届选举制度。欲竞选者须先填写竞选申请表,写明相关信息,并准备竞选材料,按时参加竞选。竞选中须遵守相关规则。本会实行各二级学院学生会推优纳新制度,即在学期开始时各二级学院学生会向学生会推选人员,校级学生会工作人员中来自二级学院学生会的成员一般不少于50%,推选人员由办公室收集信息,联络主席团成员以及各部门负责人进行选举。
第二十四条例会制度
根据工作需要,本会实行例会制度,即每周定期举行一次主席团与各部部长工作会议,每双周各部门举行一次工作会议,每月定期举行一次学生会全体会议。通过例会对以往工作做出总结,并对下阶段工作进行讨论,做出部署。
第二十五条考勤制度
办公室负责监督各部门人员的出勤情况,并将各部门出勤情况定期公示并及时反馈给各部门负责人。
第二十六条请假制度
学生会工作人员应该参加的会议和活动,有正当理由不能参加的,应事先请假并由部门负责人将请假情况报学生会办公室备案。各部门可具体规定请假细则。
第二十七条考核制度
对学生会工作人员要严格执行考核制度,采取集中评议和日常考核相结合的方式,每学年组织一次集体评议会,评议会从政治思想、道德品行、学习情况、工作成效、纪律作风等方面对其进行全面客观的综合评价。对于违反校规校纪或严重扰乱学生会日常工作秩序,影响学生会形象的,将严肃按校规校纪处理。
第二十八条财务制度
学生会各项工作或活动执行预算制度和实报实销制度,举办活动需提前7个工作日提交方案,经主席团讨论通过后报学校团委审定。
第七章 学生会成员退出制度
第二十九条学生会成员任期为一年,学生会成员在任期未满之时,不得任意提出辞职申请。
第三十条若有特殊原因或正当理由需退出,必须形成书面申请,并须经主席团评议批准后方可辞职或退出,辞职申请需进入学生会人员档案。
第三十一条辞职规定
(一)学生会主席团成员辞职,须由本人向校团委书记递交书面辞呈,经校团委审查批准和学生会主席团会议通过后,报校党委批准后,方可离任。
(二)部长辞职,须向分管主席团成员递交书面申请,由分管主席团成员进行一轮约谈,后经主席团集体评议通过后,方可批准其退出申请。
(三)部门成员辞职,须向部长递交书面申请,由部长进行一轮约谈,后经主席团集体评议通过后,方可批准其退出申请。
(四)辞职的学生会成员在退出前必须做好工作的交接。所在部门需及时向办公室报备,办公室需及时对人员职责进行协调安排。
第三十二条成员口头提出支持,但拒绝提交辞职申请,又不履行职责的,依据《关于加强和改进学生干部队伍建设的方案》有关要求,予以免职,办公室每月集中公示干部调整通知。
第三十三条学生会成员具有下列情形之一,经组织提醒、教育或者函询、诫勉没有改正,应当进行问责,问责方式包括:停职检查、引咎辞职、免职。
(一)严格遵守组织纪律和规定,不坚决执行组织的基本决策,不能在思想上、政治上、行动上同组织保持高度一致的;
(二)理想信念动摇,在重大原则问题上立场不坚定,妄议组织决议,散播不实言论,关键时刻经不住考验的;
(三)组织观念淡薄,不执行重要情况请示报告制度,或者在工作中有关事项不如实上报甚至隐瞒不报的;
(四)不能有效履行职责、按要求完成工作任务,负责工作处于落后状态,或者出现较大失误的;
(五)不敢担当、不负责任,工作不作为、庸懒散拖,群众意见较大的;
(六)品行不端,违反校规校纪、违背道德标准要求,造成不良影响的。
第三十四条对学生会成员进行问责,一般按照以下程序进行:
(一)考察核实:各组织在对学生会成员监督、管理工作中发现学生会成员应当问责的线索,要进行有针对性地考察核实,并作出客观公正评价和准确认定。
(二)提出问责建议:经考察核实对需要实行问责的,按照学生会成员管理权限由所在组织负责人提出问责建议。
(三)谈话:所在组织主要负责人与问责对象进行谈话,听取问责对象意见并做好相关思想工作。
(四)组织决定:对于校学生会成员,校学生会主席团需召开会议集体审议做出问责决定,并报校团委备案;各二级学院学生会成员的问责决定需同时报校学生会办公室备案;问责对象涉及主席团成员,经考察核实后,由校学生会主席报校团委,主席团会同团委指导老师商议后提出问责建议,并报团委书记审议决定;重大事项需报上级党委决定。
第三十五条 成员辞职或退出后,应注意保护学生会隐私,不得泄露任何信息。成员无故退出且造成不良影响的,校学生会办公室将记入该成员档案,报校团委审核后,建议取消其全年评奖评优资格并在全校进行通报批评。
第八章 附 则
第三十六条本章程自通过之日起开始实行,最终解释权归allwincity万象城官方网站学生委员会所有。
第三十七条为保证章程的稳定性和权威性,对于本章程因面临的新问题、新情况而需做出修改时,由allwincity万象城官方网站学生代表大会或全委会提出修改意见,并经大会审议通过后,方可更改。
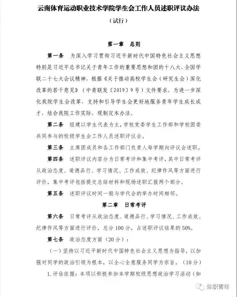
8、校级组织工作人员述职评议办法




9、学校党委指导学生会组织工作情况
为贯彻落实团中央、教育部、全国学联关于深化学生会改革有关文件精神,学校党委于2020年5月18日批准出台《allwincity万象城官方网站学生会改革方案》。
学校党委充分发挥学生会组织联系广大同学的纽带作用,充分认识学生会组织工作的重要性、增强对学生会工作的领导和指导意识,学校党委、团委进一步理顺对学生会组织的领导体制,加强学生会干部队伍建设,不断改善学生会工作条件、优化学生会组织的外部环境,以促进学生会组织健康发展,巩固党团组织在青年学生中的群众基础,进一步增强学生会工作的实效性。
10、校团委指导学生会主要负责人
