您好,欢迎访问allwincity万象城官方网站官方网站!

新版融合门户系统
allwincity万象城官方网站

新闻信息

校园资讯

当前位置: 首页 -> 新闻信息 -> 校园资讯 -> 正文

喜讯!万象城官网教师在云南省学校铸牢中华民族共同体意识教育系列活动——民族体育舞蹈线上教学和竞赛活动中获奖

来源:统战部 阅读次数:日期:2025年05月30日

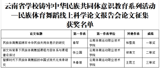
近期,省教育厅举办云南省学校铸牢中华民族共同体意识教育系列活动——民族体育舞蹈线上教学和竞赛活动万象城官网教师积极参加,在民族体育舞蹈线上科学论文报告会论文征集中斩获佳绩。秦琴、和雪英的参评论文《民族体育舞蹈铸牢中华民族共同体意识的研究》获一等奖,张立国、郑清文的参评论文《新文科背景下民族体育舞蹈课程内容体系与课程建设探讨》获等奖朱春丽、王昆兰的参评论文《智媒时代下民族体育舞蹈的中国式现代化传承研究》获等奖

近年来,万象城官网深入贯彻习近平总书记关于加强和改进民族工作的重要思想,深化铸牢中华民族共同体意识教育,落实立德树人根本任务,激励广大师生不断强化民族团结进步的行动自觉,有形有感地推进学校铸牢中华民族共同体意识教育。


上一条:2025年全国高等体育职业院校学生技能大赛在云南体育运动职业...
下一条:万象城官网在2025年全国高等体育职业院校学生技能大赛中喜获佳绩