今天是:

通知公告

通知公告

当前位置: 网站首页 >> 通知公告 >> 正文

第十九届“挑战杯”全国大学生课外学术科技作品竞赛(校级赛)评选结果公示

发布日期:2025-05-16    作者:     来源:     点击:

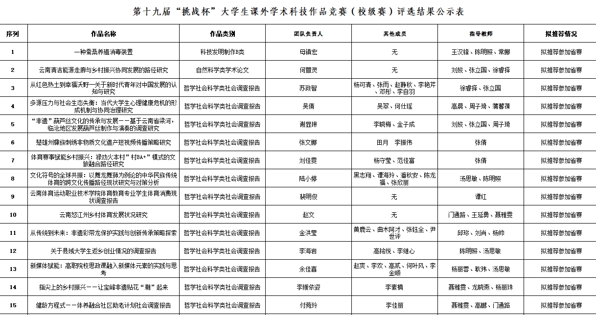
根据共青团中央、共青团云南省委的相关工作要求,校团委积极组织开展第十九届“挑战杯”大学生课外学术科技作品竞赛(校级赛)的相关工作。通过自主申报、二级学院推荐,以及专家评审后,拟推荐15个作品参加省赛。现对拟推荐参加省赛情况进行公示。

公示期为7日(2025年5月14日至5月20日)。公示期间,如对公示结果有异议,请在公示期内以电话或书面形式向校团委办公室反映,联系电话:0871-64310011。

共青团allwincity万象城官方网站委员会

2025年5月14日