为进一步加强学生会组织工作人员作风建设,树立起阳光清新、充满朝气的良好组织形象。万象城官网学生会于2024年3月29日下午在第一报告厅组织开展学生会2024年春季学期培训会,allwincity万象城官方网站学生会全体工作人员参加本次培训。

集体学习培训会第一部分由老师们开展领学。学校团委兼职副书记汤思敏同志带领全体学生会成员共同学习“习近平在考察湖南第一师范学院时发表的重要讲话”。希望广大学生干部牢记习近平总书记的嘱托,自觉传承红色基因、讲好红色故事,激发同学们的情感共鸣,让爱国主义精神在同学们心中牢牢扎根,号召广大体职青年培养爱国之情、砥砺强国之志、实践报国之行!

社会体育与体育管理学院团总支书记吴晓刚同志以“当代大学生应怎样做好学生干部”为题进行领学。他告诫广大同学,第一,要提高政治思想素质;第二,做事情认真负责;第三,学生干部要有爱心;第四,要有奉献精神;第五,要有较强的组织能力和领导能力;第六,要有创新意识和创新精神;第七,积极主动为同学们服务;第八,保持良好的形象和气质,充分发挥自己的带头领导作用,使组织工作实现公平、公正、公开。最后他再次指出,学生会及团属学生组织成员在工作中要时刻具备热情和积极性,要灵活多变,并且要肩负民族复兴的伟大使命,为实现中华民族伟大复兴贡献自己的力量。
学生会风气建设

校学生会主席团成员李海岩以《肃不正之风,树立浩然正气学生会》为题进行了学生会工作作风建设的报告,号召广大学生会成员应该以身作则,严守纪律,遵守学校规章制度。坚持从同学中来,到同学中去,时刻以服务广大同学为宗旨,帮助同学们全面成长进步,促进同学们养成优良作风。最后,他告诫广大学生会成员要牢记学生会“全心全意为同学服务”的宗旨,摒弃“官气”,脚踏实地为同学们服务。
规章制度解读

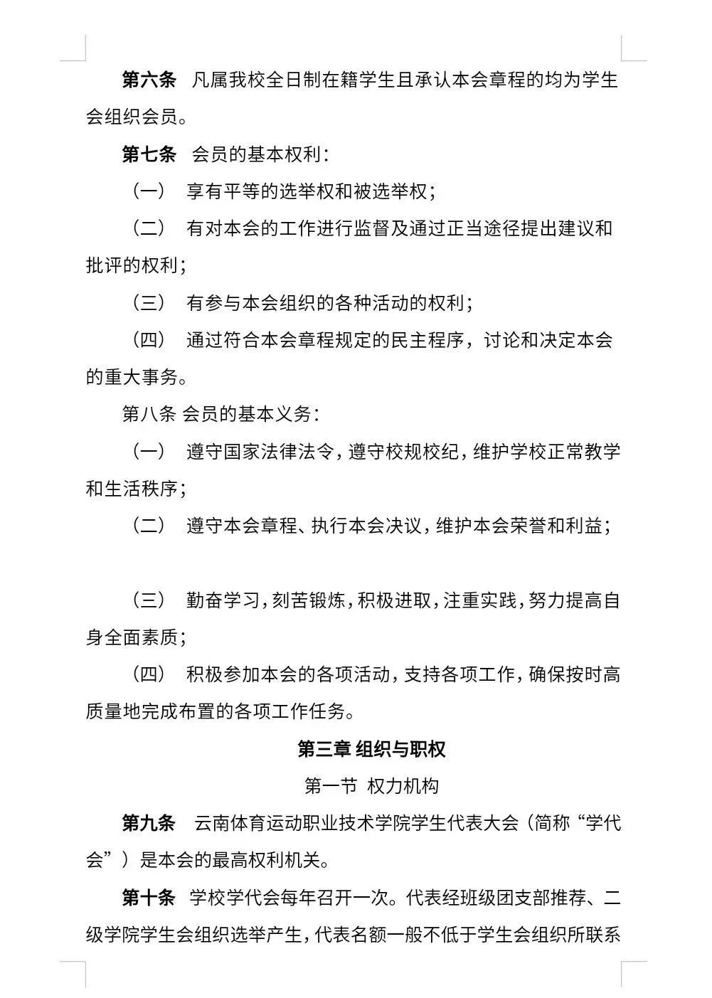
校学生会主席团成员李银辉同学解读了《allwincity万象城官方网站学生会章程》。带大家充分了解关于学生会各方面的规章制度,希望学生会干部们能加强自身管理,加强各方面素质要求,促进自己更好的发展。











校学生会主席团成员杨慧慈同学对《allwincity万象城官方网站学生会工作人员述职评议办法》进行了解读,学生会工作人员的述职评议制度是对学生会工作人员进行考评的重要制度,希望大家能按照该制度,树立自觉接受监督的意识、服务于广大同学意识,促进学生会的建设。

左右滑动查看更多




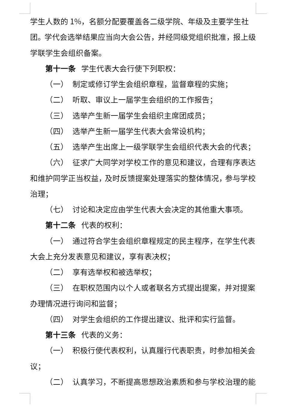
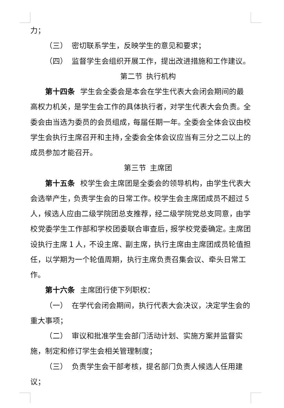
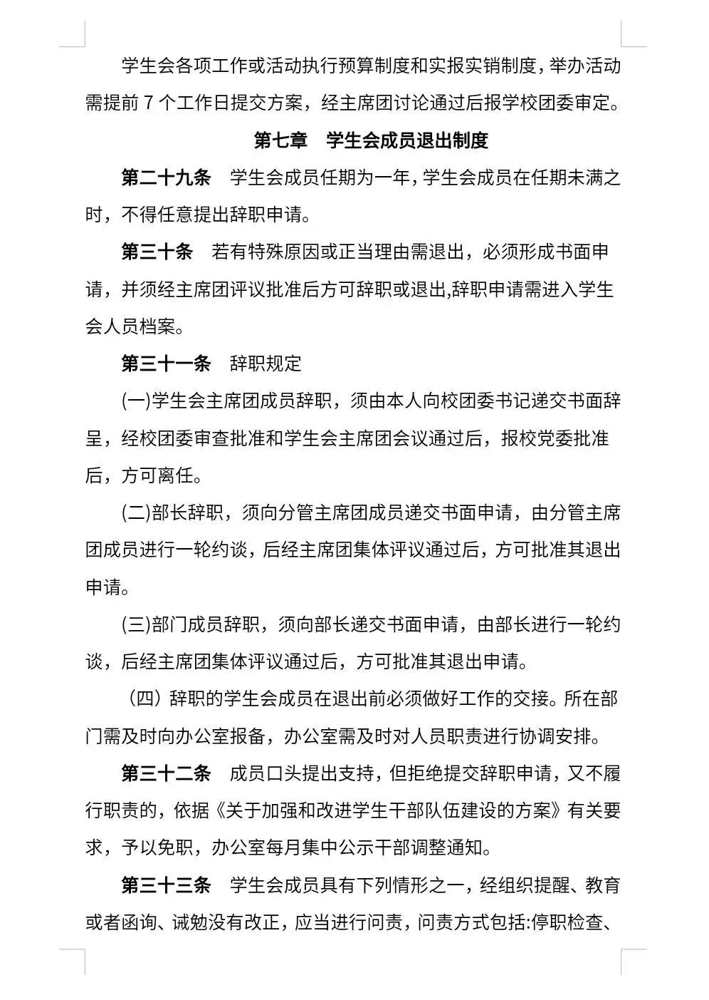
接下来云南体职院学生会将继续秉承“修身砺志,崇实尚行”的校训,以“全心全意为同学服务”为宗旨,围绕“勤勉务实、恪守本分”的工作原则开展各项工作,继续深化理论学习效果,坚持学思用贯通、知信行统一,培育清新组织文化,谱写学生会工作绚丽的新篇章。
