
为深入贯彻落实《加强和改进新时代学联学生会工作实施方案》,持续巩固万象城官网学生会组织深化改革成果,进一步提升学生会工作人员的政治理论素养、服务意识与实践工作能力,2025年3月14日,万象城官网学生会在云帆楼第一报告厅举行了学生会2025年春季学期培训会。
学两会 筑梦行

校学生会执行主席陆小婷以“学习两会精神,共筑青春梦想”为主题,分享了对学习全国两会精神的深刻感悟。同时她结合全国两会精神,在今后将积极响应两会号召,从学习、校园文化建设、权益保障和自身建设多方面入手,全心全意为同学服务,为国家富强和民族复兴贡献青春力量,也期待与同学们携手,共筑青春梦想。
雷锋映青春

校学生会主席团成员潘秋安引领参会成员学习雷锋精神,强调无私奉献是雷锋精神的核心,希望成员们可以放下个人得失,全心全意服务同学。同时,进取精神、担当精神也至关重要,成员们需勇于创新,敢于去解决难题。担当精神则要求同学们面对任务时不推诿,敢于接受挑战。潘秋安呼吁大家将雷锋精神融入日常,为校园发展贡献力量。
净气铸新篇

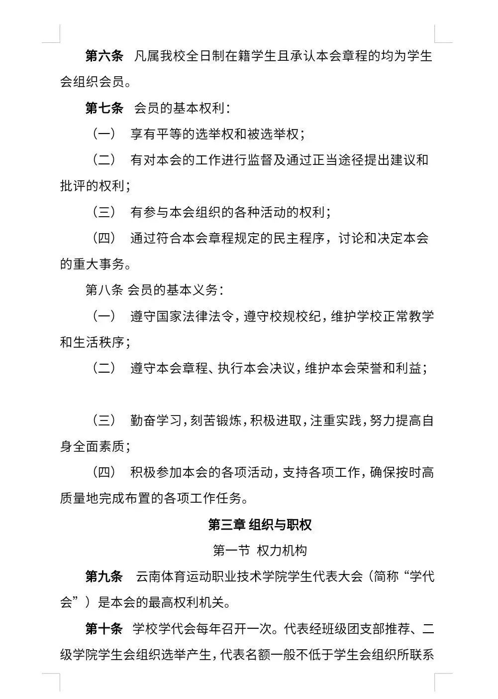
校学生会执行主席黑志翔发言,指出学生会作为连接学校与学生的纽带,本应充满正能量,但当下存在功利主义、形式主义等不良风气。他便引用张富清、张桂梅事迹强调坚守正道的意义,呼吁成员树立正确价值观,从自身做起,为此并提出五点倡议,期望共建积极向上的学生会。
规章制度解读

校学生会主席团成员张欣丽解读了《allwincity万象城官方网站学生会章程》,带大家充分了解关于学生会各方面的规章制度,希望学生会干部们能加强自身管理,加强各方面素质要求,促进自己更好地发展。











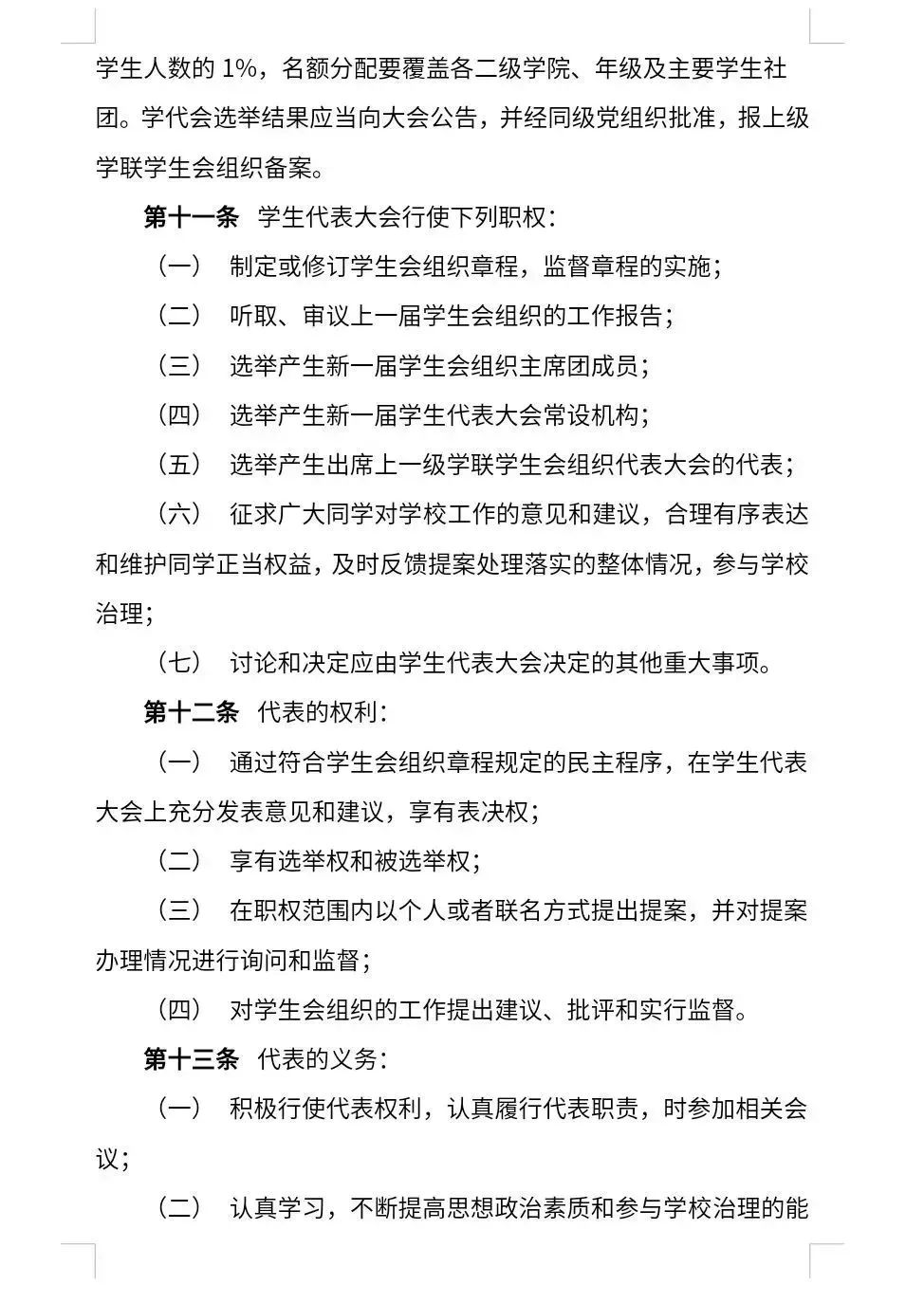
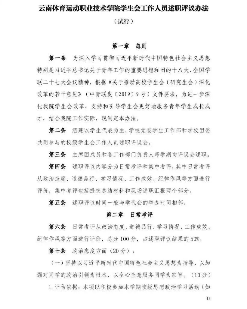
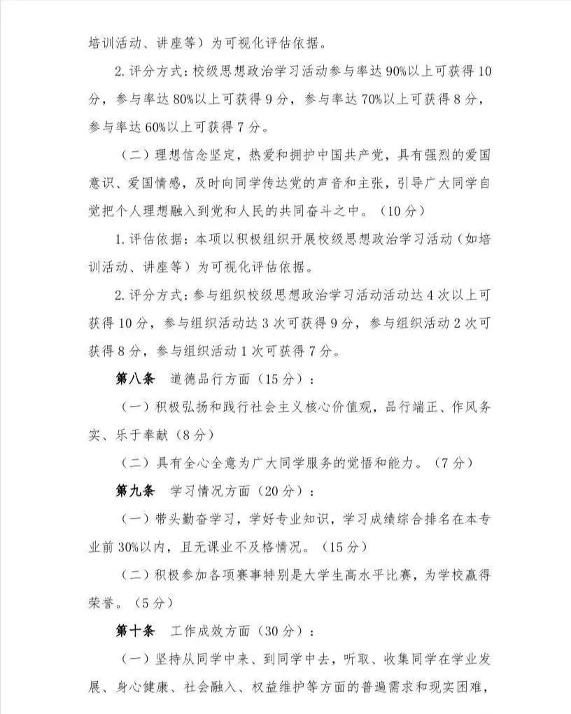
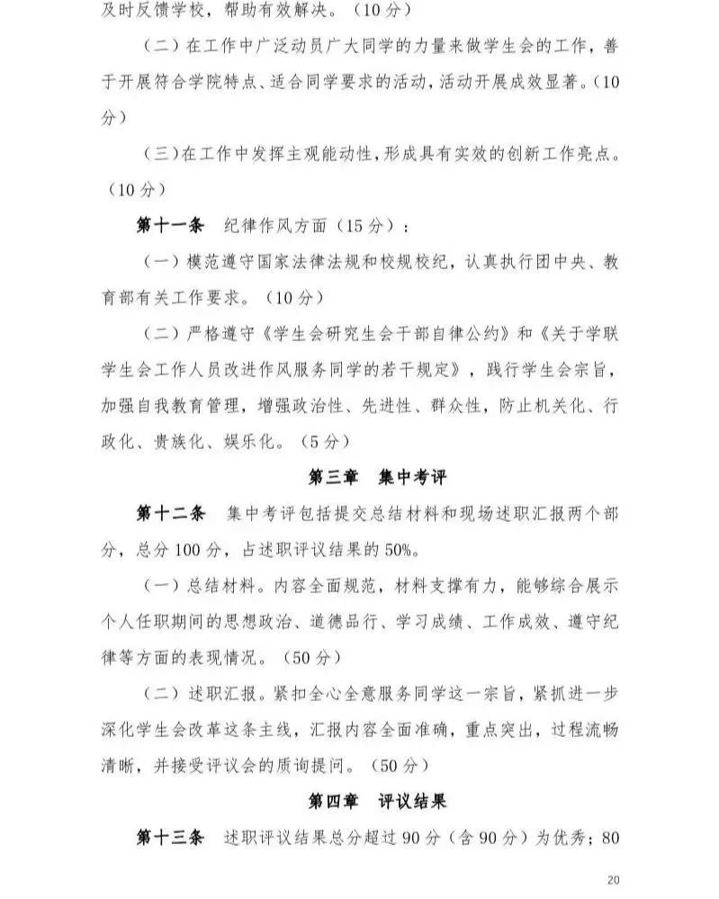
校学生会主席团成员陈龙福对《allwincity万象城官方网站学生会工作人员述职评议办法》进行了详细解读。述职评议制度是学生会工作人员考核评价体系的关键环节,旨在通过科学规范的考评机制,引导学生会成员牢固树立自觉接受监督的意识,强化服务广大同学的责任感,从而推动学生会组织建设的规范化与高效化发展。希望大家能够深刻领会制度内涵,严格遵循相关要求,以实际行动践行学生会的宗旨,助力学生会工作迈向新台阶。





校团委书记陈明照代表学校团委充分肯定了学生会在过去一年取得的成绩,特别是其“打造让同学们想得起、找得到、信得过的学生会”项目,不仅成功入选了全国100个精品项目,而且还荣获了“优秀项目”的称号。在此基础上,陈明照书记向参加本次培训会的同学提出了以下几点殷切希望:一、善于学习:应善于学习国家政策和专业技能,以提升自己的综合素质。学习的内容不仅限于书本知识,还应包括学习习近平总书记的思想,深刻领会党的理论和路线方针政策,此外,学习还应涵盖学技能和学做人,掌握实用的专业技能,并培养良好的道德品质和社会责任感。二、勤于思考:他鼓励学生勤于思考,思考在学校应该做的事情,如学业、社团活动、志愿服务等,以明确自己的责任和使命。同时思考自己大学应该有的人生规划,包括学业目标、职业规划、个人成长等方面。更重要的是,要思考自己的将来发展,明确自己的职业方向和人生目标,为未来的学习和工作打下坚实的基础。三、乐于行动:他鼓励学生将所学积极应用于实践中。行动不仅体现在身体上的行动,如参加实践活动、完成工作任务等,还体现在思想上的行动,如积极思考问题、主动寻求解决方案等。学生应通过实际行动来检验和提升自己所学知识和技能,同时勇于创新和实践,为学生会打造更多品牌项目贡献力量。

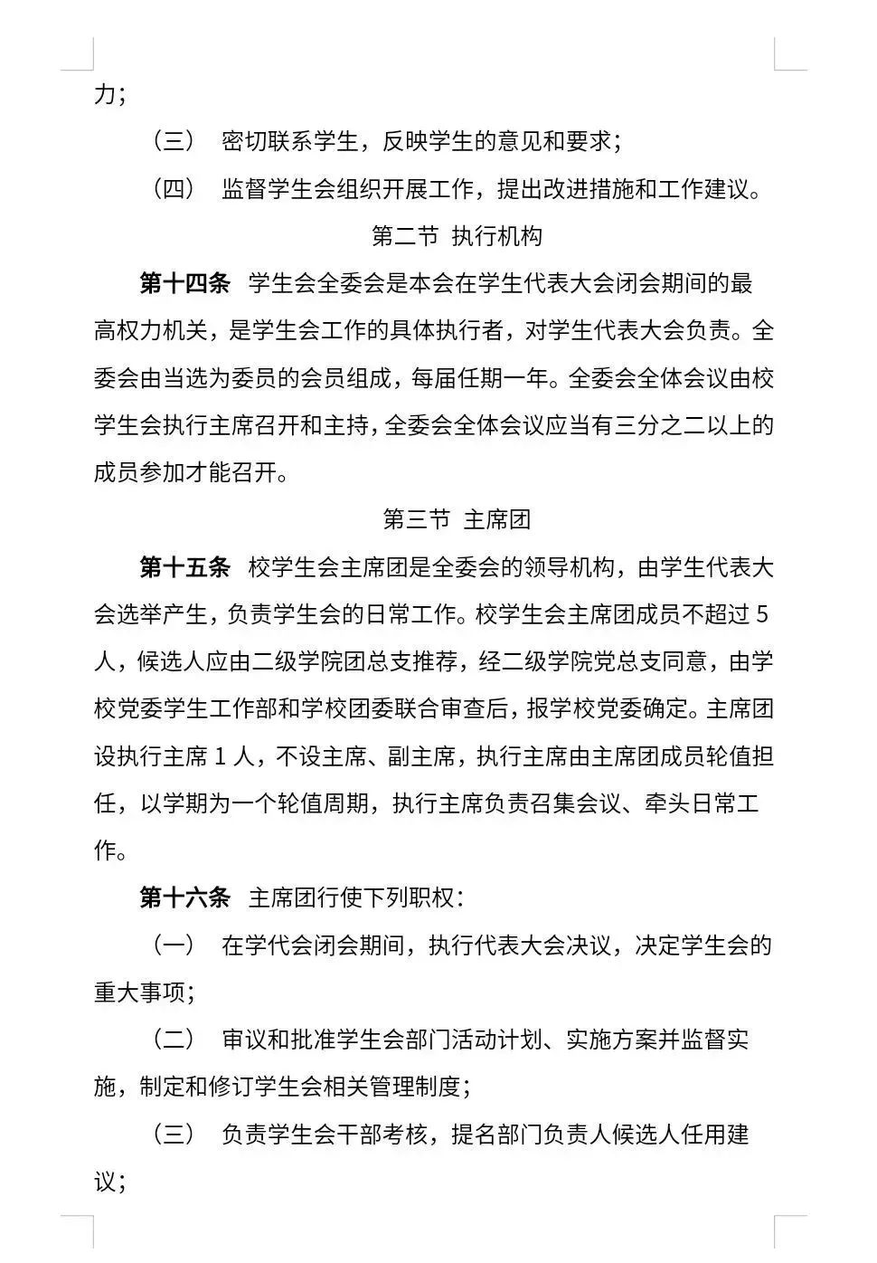
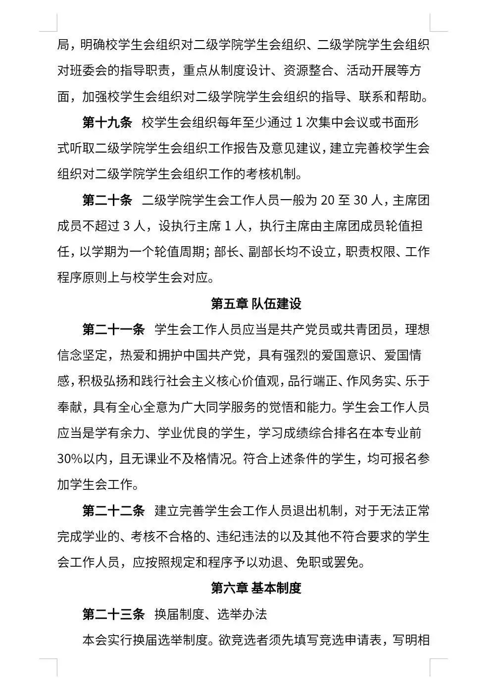
此次会议的召开,激发了大家的责任感与使命感,提升了全体成员的综合素质及工作能力,为校园营造了一个积极向上的环境。展望未来,云南体职院学生会将坚定不移地围绕“全心全意为同学服务”的核心宗旨,致力于打造一个效率更高、代表性更强的学生会组织,更全面、细致地满足每位同学的成长需求。同时将着力增强组织内部的凝聚力与向心力,引领同学们紧密围绕党的核心,坚定信念,积极响应党的号召,携手并进,共同开创云南体职院学生会的新篇章,铸就新的辉煌成就。