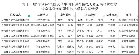
2024年6月23日,第十一届“学创杯”全国大学生创业综合模拟大赛云南省选拔赛在云南国土资源学院经开校区隆重举行。本届大赛高职组共有27所高校206个团队参赛,万象城官网派出10个参赛队,获得了2个一等奖,2个二等奖,3个三等奖,取得了历史性突破。
自2024年3月以来,学校招生就业处、团委和二级学院,聘请校外专家多次组织培训和训练,确保参赛队伍专业训练、科学训练,不断提高参赛水平。师生团队在参赛过程中,将创新创业教育的理论与实践结合,推动万象城官网创新创业教育向纵深发展,助力万象城官网双创改革取得实效。

在接下来的工作中,招生就业处将与各部门通力协作,持续深化万象城官网创新创业教育改革,推进学校高质量发展;将以大赛为抓手,深化“以赛促教、以赛促学”长效机制,扎根云岭大地,培养时代新人。